I have read several forums regarding the disconnecting the Arduino power from the Lithium Ion battery by itself (measuring the battery voltage and when the low limit is reached the Arduino signal turns off itself).
The protection circuit prevents the LiIon/LiPo cell from being over charged (bad things happen when the cell is pushed past 4.3V), under charged (the cell can be harmed if pulled below about 2.8V), and short-circuit (shorting the positive and negative terminals together). If any of these triggers occur, the protection circuit very quickly disconnects the cell from the terminals.

If you discharge it under a typical load to the 2.5V-2.7V low-voltage cut-off, the cell will usually recover to >3.0V after a few minutes at rest.
If it does not recover to >3.0V, it will have suffered some damage, depending on how low its voltage is at rest. The key will be to recharge it as soon as possible, as the longer it spends in a fully-discharged state, the more it will deteriorate.
The best policy of all is never to let Li-Ion cells get that low. You can top them up as often as you like.
I have created a circuit that based on the signal (n my case from Arduino board), the power is turned off to 0 power drain from the battery. I also made a ATtiny13A circuit that controls the switch on/off of the rest of the circuit (Arduino project).
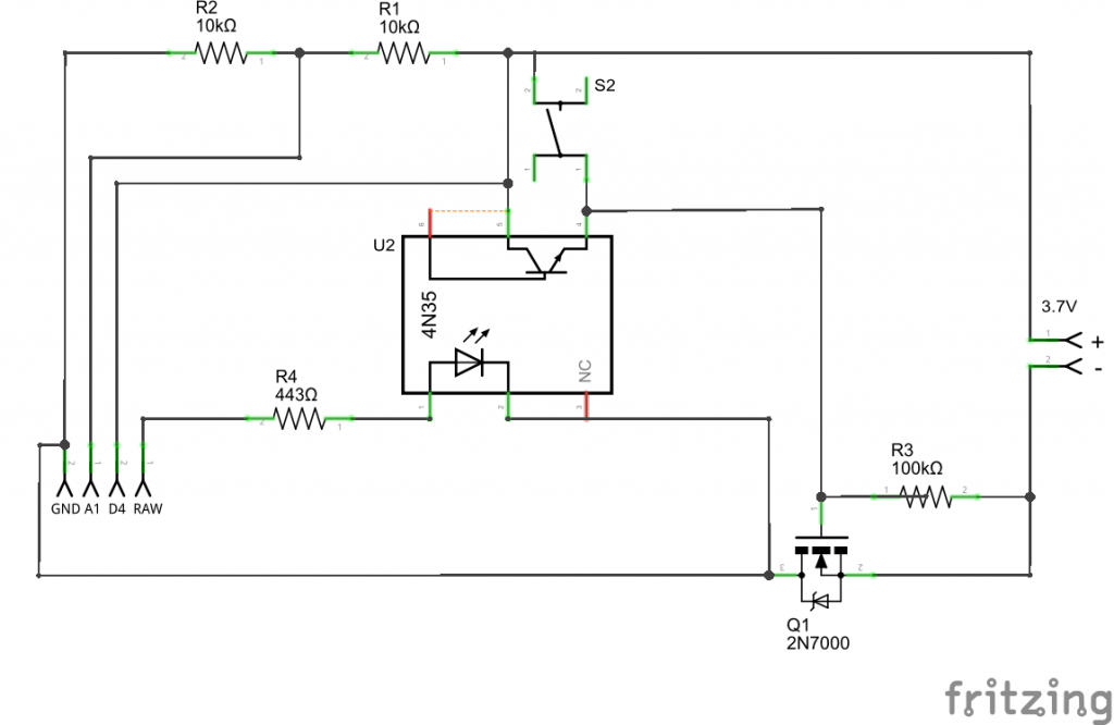
I used different approach than stated in several forums and created overall schematic of Arduino that measure the battery voltage and turn it off when it reaches the low voltage limit.
- A0 measures the battery voltage via voltage divider 1:1
- D5 is high and when the battery voltage reaches the lover limit, Arduino pin goes to LOW
- 4N35 OPTOCOUPLER is used to decouple Arduino pin with the battery in off state
- S1 push button is used to start it
- I used the simple 2N7000 N-channel MOSFET since I have current less than 100mA (Gate Threshold Voltage is 3V so Drain-Source On-Voltage is ~0.3V in my situation). If more current is required I would use STP36NF06L or IRL2203. More to understand which MOSFET to use is here.
My breadboard version with arduino pro mini 3.3V version.

The stand alone circuit that can be reused by projects is depicted bellow.

So step by step assembling of the board by soldering the circuit:
One Cell Battery Protection IC
The DW01 battery protection IC is designed to protect lithium-ion/polymer battery from damage or degrading the lifetime due to overcharge, overdischarge, and/or overcurrent for one-cell lithium-ion/polymer battery powered systems. Most of such protection circuits have Overdischarge Detection
Voltage [VODP] at 2.4V. I have found only one IC FS312F-G that has VODP at 2.9V. The advantage of custom DIY protection IC is that it can be controlled from arduino, so you can set the VODP at your voltage level.
Seeting the right Overdischarge Detection Voltage (VODP)
I usually use 3,3V under power and 3.5V rest voltage threshold levels in my projects.
TBD – this post will be updated describing the rest voltage and voltage under power.
link
Other useful tips on this topic:







